被认为是零卡路里的代糖赤藓糖醇是最常用的人工甜味剂之一。监管机构一般认为这样的甜味剂是安全的,很少有研究关注过其长期健康影响。
最新发表的一篇研究论文称,人工甜味剂赤藓糖醇可能与心脏病事件相关。研究发现,赤藓糖醇水平提高或与血栓风险升高相关。
就在前两天,相关论文在线发表在国际学术期刊《自然-医学》(Nature Medicine)上。标题是《人工甜味剂和心血管疾病风险》(The artificial sweetener erythritol and cardiovascular event risk)。
该论文的通讯作者是美国克里夫兰医学中心勒纳研究所心血管诊断与预防中心主任斯坦利哈森(Stanley Hazen)博士。
水果和蔬菜中天然含有低水平的赤藓糖醇。人体难以代谢这种物质。作为常用的代糖之一,它在加工产品中添加水平较高。
美国国家健康与营养调查(National Health and Nutrition Examination Survey) 2013-2014年的调查数据以及美国食品药品监督管理局(FDA)披露的数据显示,在美国总人口中,部分人群对赤藓糖醇的摄入量可达30克/天。
研究人员首先在1157名经过心脏病风险评估、有3年结局数据的人群中进行了初步研究。通过分析血液中的化学物质,他们观察到,多种人工甜味剂(尤其是赤藓糖醇)的化合物水平在三年随访中与未来心脏病和中风风险增加有关。
这一相关性在独立队列研究中得到印证。研究人员分别在美国和欧洲对接受择期心脏评估的稳定患者进行独立的评估,样本量分别为2149和833人,并对其进行靶向代谢组学分析。

有关糖替代品对健康影响的研究要跟含糖饮料形成对比。
含糖饮料一直与许多疾病的风险增加有关,包括2型糖尿病、冠心病、高血压、体重超标等等,而使用人造甜味剂制成的饮料和食品,可以成功减少添加糖的摄入量,这可能会对健康有益。
不过要确保你不会通过在其他地方吸收这些卡路里来补偿。
另外,摄入人工甜味剂与一些疾病之间存在关系,比如痴呆和中风风险增加,还有像本文中的研究指出摄入赤藓糖醇可能会增加心脑血管疾病风险,以及在肠易激患者中摄入糖醇会导致痉挛、胀气和腹泻等症状。
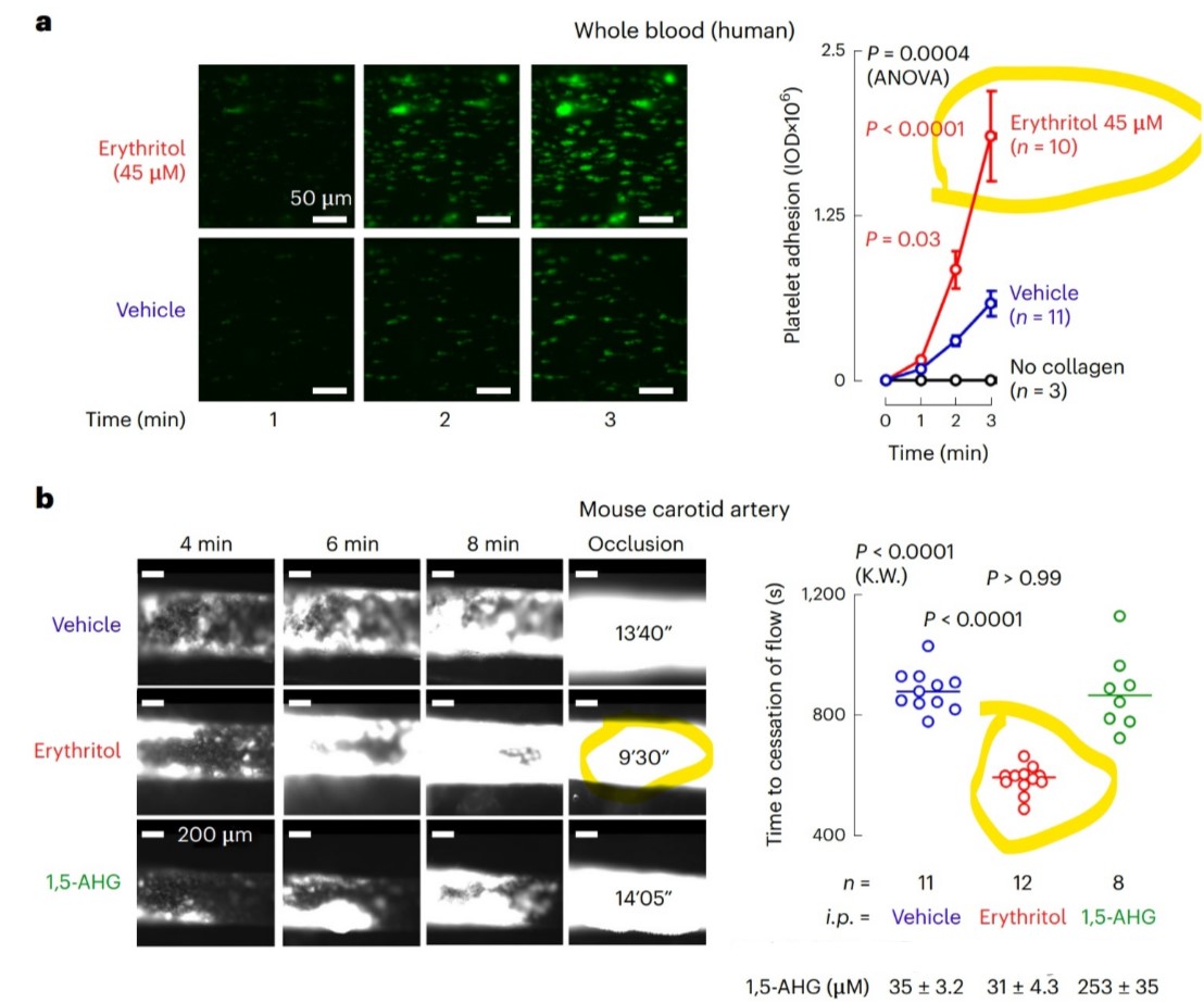
研究人员认为,在生理层面上,赤藓糖醇可致血小板的反应性升高,并促进血栓的形成。
他们还在8名健康志愿者中进行了一个前瞻性干预研究:在志愿者摄入30克赤藓糖醇饮料后检验其血浆水平。他们发现,所有志愿者赤藓糖醇水平持续增加,在2-3天里超过了凝血风险增加的阈值。
研究人员表示,他们的发现或表明赤藓糖醇水平提高与血栓风险升高相关。
但他们同时指出,该研究涉及的相关患者队列的心血管风险因子发生率偏高,所以仍需确认,对明显健康的受试者进行更长期随访中是否能观察到类似结果。

不管是精制糖还是甜味剂,都需要达到一定的剂量或者长时间使用才可能会造成健康问题,而日常生活中偶尔的摄入代糖并不会造成大的风险(肠易激综合症除外)。
这对于那些很难放弃含糖饮料的人来说,改用糖替代品加糖饮料将有助于减少有害健康的添加糖。
当然,为了以防万一,最好还是建议患者专注于高质量的食物, 比如水果、蔬菜、坚果、粗粮杂粮等,而不是低热量或低糖版本的饼干和糖果。
研究人员指出,由于赤藓糖醇在自然界广泛存在,美国食品药品监督管理局(FDA)等机构普遍认为它是安全的,同时,它被认为有抗氧化作用,它的使用在世界上许多国家都得到了快速的批准,在商业上广泛使用。
除此之外,由于FDA不要求披露食品中的赤藓糖醇含量,加上食品标签上的保密政策,个别添加剂的含量难以被追踪,这阻碍了相关的安全性评估,也限制了人们监测个别甜味剂长期健康影响的能力。
因此,研究人员建议,首先,在公共政策中,有必要明确人工甜味剂的报告要求、安全性文件要求和每日摄入量的边际;
其次,为了评估人工甜味剂特别是赤藓糖醇,对人们(尤其是心血管疾病风险较高的患者)心脏病发作和中风的风险的长期影响,有必要对其进行进一步的安全性研究。
点击收藏本站,随时了解时事热点、娱乐咨询、游戏攻略等更多精彩文章。
